便民生活好帮手

官宣:今年中考6月13日-16日!青岛市教育局发布中考工作进程
发布时间:2021-03-19来源:青岛日报社/观海新闻

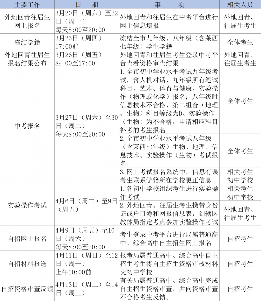
青岛日报社/观海新闻3月19日讯 今晚,市教育局公布了今年全市初中学业水平考试及高中阶段招生工作进程,透露了中考的一些关键时间节点,今年中考安排6月13日到16日进行,中考报名则安排在3月27日到30日进行。

工作进程表还显示,实验操作考试时间为4月6日到9日;自招网上报名时间为4月9日和10日,测试时间为4月17日和18日;特长生、艺术班、足球后备人才报名时间为5月9日到11日。

网上志愿填报时间为5月20日到22日,确认时间为5月23日和24日;6月4日发放准考证,13日到16日中考笔试。6月17日到19日为人机对话考试时间。

7月12日公布成绩及普高第一阶段录取发布,涉及到一段线、学校录取分数线,分数带、分数带内招生计划等。7月18日发布分数带录取结果。7月24日普高报到。8月5日中考录取结束。(青岛日报/观海新闻记者 王世锋)